Music Bottle

(2010)

The project is about encouraging users to drink more water. It consists of two parts:

  1. Music plays whenever the user drinks. The music is fun, so it encourages the user to drink more.
  2. A timer that sounds if the user has not taken a drink in the past 5 minutes. It plays a brief snippet of music to remind the user about the bottle.

You can watch on YouTube or download video.

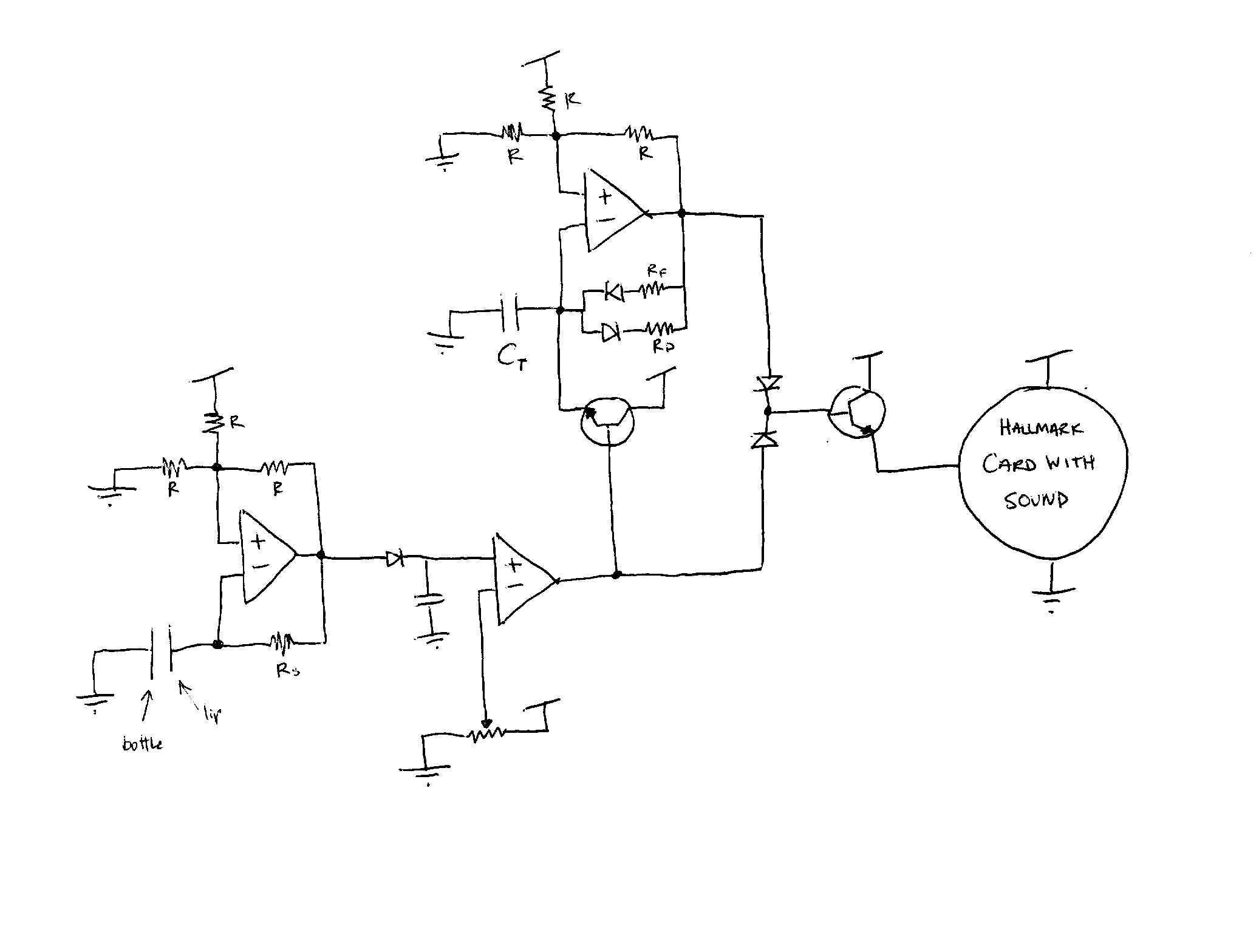
The device consists of a capacitive sensor, timer, speaker, and the musical circuitry. The speaker and musical circuitry were taken from a Hallmark "Card with Sound" available at most convenience stores.

The timer is an asymmetric hysteretic oscillator, the heart of which is a capacitor that charges faster than it drains. When the capacitor is charging, the music plays. The capacitor then takes a few minutes to drain, but if the user drinks from the bottle, the capacitor is reset to full.

The capacitive sensor is also powered by a hysteretic oscillator. There is a strip of copper tape around the mouth of the metal bottle, forming the capacitor. When the user lifts the bottle and touches the tape with his lip, the capacitance changes, decreasing the frequency of oscillation. This change can be detected, and that causes the music to play and resets the timer.